本ページでは『呪術廻戦 序盤~京都姉妹校交流会編』に登場する主要イベントの年表を掲載しています。
人物ごとの時系列を、タイムライン・年表形式で一覧確認できます。
『呪術廻戦 序盤~京都姉妹校交流会編』を最大限に楽しむためのチェックリスト
・【全巻】👉Amazonで原作まとめ買い価格をチェック
・【無料視聴】👉Amazon Primeでアニメを今すぐ見る
・【大画面】👉Fire TV で迫力の映像をテレビで楽しむ

Important
本ページには『呪術廻戦 始まり~京都姉妹校交流会編』のネタバレが含まれています。
#
ストーリー年表
呪術廻戦 序盤~京都姉妹校交流会編
時期
虎杖悠仁
五条悟
伏黒恵
釘崎野薔薇
両面宿儺
偽夏油
漏瑚
花御
禪院真希
狗巻棘
パンダ
七海建人
真人
吉野順平
東堂葵
加茂憲紀
禪院真依
西宮桃
三輪霞
与幸吉/究極メカ丸
楽巌寺嘉伸
壊相
血塗
生年月日
2003-03-20
1989-12-07
2002-12-22
2002-08-07
1000歳以上?
1000歳以上?
数千年?
数千年?
2002-01-20
2001-10-23
2011-03-05
1990-07-03
1年?
2001-??-??
2000-09-23
2000-06-05
2002-01-20
2000-07-07
2001-04-04
2001-10-04
1942-??-??
数百年?
数百年?
通称
宿儺の器・東京校1年
現代最強の呪術師・特級呪術師・五条家当主・東京校1年担任
禪院家の血筋・2級呪術師・東京校1年
3級呪術師
史上最強最悪の呪いの王・特級呪物
史上最悪の呪術師・加茂家
特級呪霊[大地]
特級呪霊[森]
禪院家・4級呪術師・東京校2年
呪言師・準1級呪術師・東京校2年
突然変異呪骸・準2級呪術師・東京校2年
1級呪術師・東京校OB
特級呪霊[人]
里桜高校2年
1級呪術師・京都校3年
加茂家・準1級呪術師・京都校3年
禪院家・3級呪術師・京都校2年
2級呪術師・京都校3年
3級呪術師・京都校2年
ロボット・準1級呪術師・京都校2年
京都校学長
呪二九相図二番・半人半呪霊
呪二九相図三番・半人半呪霊
【宿儺受肉】
2018年6月
2018年6月
【呪胎戴天】
2018年7月上旬
2018年7月上旬
【虎杖特訓】
2018年7月
2018年7月
【幼魚と逆罰】
2018年9月
2018年9月
【交流会 開幕前】
2018年10月
2018年10月
【交流会 団体戦】
2018年10月
2018年10月
【交流会 特級呪霊乱入】
2018年10月
2018年10月
【呪術甲子園】
2018年10月
2018年10月
【起首雷同】
2018年10月〜11月
2018年10月〜11月
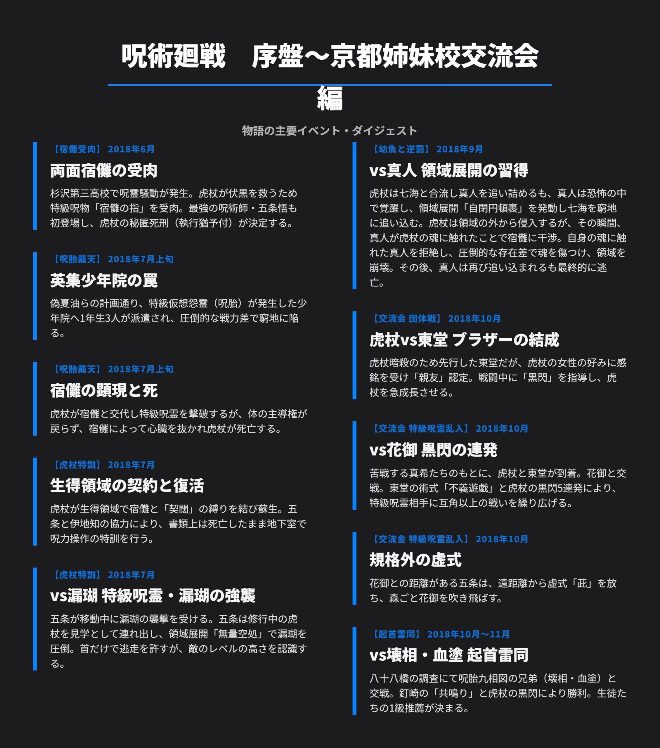
両面宿儺の受肉
杉沢第三高校で呪霊騒動が発生。虎杖が伏黒を救うため特級呪物「宿儺の指」を受肉。最強の呪術師・五条悟も初登場し、虎杖の秘匿死刑(執行猶予付)が決定する。
両面宿儺の受肉
杉沢第三高校で呪霊騒動が発生。虎杖が伏黒を救うため特級呪物「宿儺の指」を受肉。最強の呪術師・五条悟も初登場し、虎杖の秘匿死刑(執行猶予付)が決定する。
釘崎野薔薇の初登場
盛岡から上京した釘崎野薔薇が原宿で合流。六本木の廃ビルでの試験を通じ、1年生3人のチームが結成される。
英集少年院の罠
偽夏油らの計画通り、特級仮想怨霊(呪胎)が発生した少年院へ1年生3人が派遣され、圧倒的な戦力差で窮地に陥る。
英集少年院の罠
偽夏油らの計画通り、特級仮想怨霊(呪胎)が発生した少年院へ1年生3人が派遣され、圧倒的な戦力差で窮地に陥る。
宿儺の顕現と死
虎杖が宿儺と交代し特級呪霊を撃破するが、体の主導権が戻らず、宿儺によって心臓を抜かれ虎杖が死亡する。
宿儺の顕現と死
虎杖が宿儺と交代し特級呪霊を撃破するが、体の主導権が戻らず、宿儺によって心臓を抜かれ虎杖が死亡する。
宿儺の顕現と死
虎杖が宿儺と交代し特級呪霊を撃破するが、体の主導権が戻らず、宿儺によって心臓を抜かれ虎杖が死亡する。
特級呪霊による画策
ファミレスにて偽夏油・漏瑚が会合。宿儺の強さと実在を確かめるため、少年院の特級呪霊に宿儺の指を取り込ませ、高専側をおびき寄せたのは彼らの策略だった。
2年生の初登場
虎杖の死に沈む伏黒と釘崎の前に、禪院真希・狗巻棘・パンダの2年生トリオが初登場。京都姉妹校交流会への参加を促し、特訓を開始する。
2年生の初登場
虎杖の死に沈む伏黒と釘崎の前に、禪院真希・狗巻棘・パンダの2年生トリオが初登場。京都姉妹校交流会への参加を促し、特訓を開始する。
生得領域の契約と復活
虎杖が生得領域で宿儺と「契闊」の縛りを結び蘇生。五条と伊地知の協力により、書類上は死亡したまま地下室で呪力操作の特訓を行う。
生得領域の契約と復活
虎杖が生得領域で宿儺と「契闊」の縛りを結び蘇生。五条と伊地知の協力により、書類上は死亡したまま地下室で呪力操作の特訓を行う。
vs漏瑚 特級呪霊・漏瑚の強襲
五条が移動中に漏瑚の襲撃を受ける。五条は修行中の虎杖を見学として連れ出し、領域展開「無量空処」で漏瑚を圧倒。首だけで逃走を許すが、敵のレベルの高さを認識する。
vs漏瑚 特級呪霊・漏瑚の強襲
五条が移動中に漏瑚の襲撃を受ける。五条は修行中の虎杖を見学として連れ出し、領域展開「無量空処」で漏瑚を圧倒。首だけで逃走を許すが、敵のレベルの高さを認識する。
七海建人の初登場
脱サラ一級呪術師・七海と虎杖がコンビを組み、映画館変死事件を捜査。
七海建人の初登場
脱サラ一級呪術師・七海と虎杖がコンビを組み、映画館変死事件を捜査。
七海建人の初登場
脱サラ一級呪術師・七海と虎杖がコンビを組み、映画館変死事件を捜査。
京都校メンバー初登場
交流会に先駆け、東堂葵と禪院真依が東京校に来訪。伏黒・釘崎・真希らと小競り合いになり、因縁が生まれる。
サプライズ復帰
死んだはずの虎杖が箱から飛び出し合流。東京校は混乱するが、直後に団体戦「チキチキ呪霊討伐猛レース」が開始される。
サプライズ復帰
死んだはずの虎杖が箱から飛び出し合流。東京校は混乱するが、直後に団体戦「チキチキ呪霊討伐猛レース」が開始される。
サプライズ復帰
死んだはずの虎杖が箱から飛び出し合流。東京校は混乱するが、直後に団体戦「チキチキ呪霊討伐猛レース」が開始される。
京都校への虎杖暗殺命令
交流会当日、京都校の全メンバーと学長・楽巌寺が登場。楽巌寺は「宿儺の器」である虎杖の暗殺を生徒たちに命じる。
虎杖vs東堂 ブラザーの結成
虎杖暗殺のため先行した東堂だが、虎杖の女性の好みに感銘を受け「親友」認定。戦闘中に「黒閃」を指導し、虎杖を急成長させる。
虎杖vs東堂 ブラザーの結成
虎杖暗殺のため先行した東堂だが、虎杖の女性の好みに感銘を受け「親友」認定。戦闘中に「黒閃」を指導し、虎杖を急成長させる。
パンダvsメカ丸
パンダとメカ丸が交戦。メカ丸が高火力の攻撃を繰り出すが、パンダが「ゴリラモード」を解放し、お互いの秘密(突然変異呪骸と天与呪縛)に触れつつパンダが勝利する。
パンダvsメカ丸
パンダとメカ丸が交戦。メカ丸が高火力の攻撃を繰り出すが、パンダが「ゴリラモード」を解放し、お互いの秘密(突然変異呪骸と天与呪縛)に触れつつパンダが勝利する。
真希vs三輪
呪具使い同士の対決。真希が圧倒的な身体能力と体術で三輪を翻弄し、「太刀取り」で武器を奪い無力化させる。
真希vs三輪
呪具使い同士の対決。真希が圧倒的な身体能力と体術で三輪を翻弄し、「太刀取り」で武器を奪い無力化させる。
釘崎vs西宮
空を飛ぶ西宮に対し、釘崎が機転を利かせた藁人形攻撃で撃墜し追い詰めるが、横槍を入れた真依のゴム弾を受け釘崎がリタイアする。
釘崎vs西宮
空を飛ぶ西宮に対し、釘崎が機転を利かせた藁人形攻撃で撃墜し追い詰めるが、横槍を入れた真依のゴム弾を受け釘崎がリタイアする。
真希vs真依
真希と真依が対峙。真依が隠していた術式「構築術式」で弾丸を生成し放つが、真希が素手でキャッチし勝利。姉妹の確執と絆が描かれる。
真希vs真依
真希と真依が対峙。真依が隠していた術式「構築術式」で弾丸を生成し放つが、真希が素手でキャッチし勝利。姉妹の確執と絆が描かれる。
伏黒vs加茂
伏黒とが対戦。加茂の赤血操術[赤鱗躍動]のドーピングに苦戦するも、式神[満象]で虚をつき、屋外に弾き飛ばすも…
伏黒vs加茂
伏黒とが対戦。加茂の赤血操術[赤鱗躍動]のドーピングに苦戦するも、式神[満象]で虚をつき、屋外に弾き飛ばすも…
狗巻vs三輪
刀を奪われ放心中の三輪に、メカ丸から電話がかかるも、かけたのは狗巻であり、「眠れ」の呪言で三輪は爆睡。
狗巻vs三輪
刀を奪われ放心中の三輪に、メカ丸から電話がかかるも、かけたのは狗巻であり、「眠れ」の呪言で三輪は爆睡。
五条対策の帳の展開
真人らが東京校の敷地に侵入。組屋鞣造が五条のみ侵入できない帳を設置。帳に気づいた五条、楽巌寺、歌姫が向かうも、五条は入れずしばらく足止めを食らう。
vs花御 特級乱入
狗巻が特級呪霊 花御 に遭遇。その後、伏黒と加茂の対戦中に帳が下ろされ、加茂・伏黒・狗巻で逃げつつ、帳の外に向かおうとす苦戦。その後に真希が共闘して立ち向かう。
vs花御 特級乱入
狗巻が特級呪霊 花御 に遭遇。その後、伏黒と加茂の対戦中に帳が下ろされ、加茂・伏黒・狗巻で逃げつつ、帳の外に向かおうとす苦戦。その後に真希が共闘して立ち向かう。
vs花御 特級乱入
狗巻が特級呪霊 花御 に遭遇。その後、伏黒と加茂の対戦中に帳が下ろされ、加茂・伏黒・狗巻で逃げつつ、帳の外に向かおうとす苦戦。その後に真希が共闘して立ち向かう。
vs花御 黒閃の連発
苦戦する真希たちのもとに、虎杖と東堂が到着。花御と交戦。東堂の術式「不義遊戯」と虎杖の黒閃5連発により、特級呪霊相手に互角以上の戦いを繰り広げる。
vs花御 黒閃の連発
苦戦する真希たちのもとに、虎杖と東堂が到着。花御と交戦。東堂の術式「不義遊戯」と虎杖の黒閃5連発により、特級呪霊相手に互角以上の戦いを繰り広げる。
vs花御 黒閃の連発
苦戦する真希たちのもとに、虎杖と東堂が到着。花御と交戦。東堂の術式「不義遊戯」と虎杖の黒閃5連発により、特級呪霊相手に互角以上の戦いを繰り広げる。
帳解除 五条参戦
楽巌寺と組屋が交戦中。帳が解除され五条が空中から参戦。組屋を一瞬で再起不能にする。
規格外の虚式
花御との距離がある五条は、遠距離から虚式「茈」を放ち、森ごと花御を吹き飛ばす。
規格外の虚式
花御との距離がある五条は、遠距離から虚式「茈」を放ち、森ごと花御を吹き飛ばす。
呪物の強奪
注意を帳内に向けさせ、真人は呪術高専の忌庫宿儺の指と、呪胎九相図1~3番の強奪に成功。
交流会2日目・野球
殺し合いから一転、2日目は野球で対決。東堂が顔面デッドボールを受けるなどのハプニングを経て、東京校が勝利を収める。
交流会2日目・野球
殺し合いから一転、2日目は野球で対決。東堂が顔面デッドボールを受けるなどのハプニングを経て、東京校が勝利を収める。
交流会2日目・野球
殺し合いから一転、2日目は野球で対決。東堂が顔面デッドボールを受けるなどのハプニングを経て、東京校が勝利を収める。
交流会2日目・野球
殺し合いから一転、2日目は野球で対決。東堂が顔面デッドボールを受けるなどのハプニングを経て、東京校が勝利を収める。
vs壊相・血塗 起首雷同
八十八橋の調査にて呪胎九相図の兄弟(壊相・血塗)と交戦。釘崎の「共鳴り」と虎杖の黒閃により勝利。生徒たちの1級推薦が決まる。
vs壊相・血塗 起首雷同
八十八橋の調査にて呪胎九相図の兄弟(壊相・血塗)と交戦。釘崎の「共鳴り」と虎杖の黒閃により勝利。生徒たちの1級推薦が決まる。
vs壊相・血塗 起首雷同
八十八橋の調査にて呪胎九相図の兄弟(壊相・血塗)と交戦。釘崎の「共鳴り」と虎杖の黒閃により勝利。生徒たちの1級推薦が決まる。
vs真人 七海が真人と交戦
真人のアジトを突き止めた七海は地下水路で真人と相まみえ交戦。七海が勝つが真人に止めを刺すには至らなかった。
虎杖、吉野と接触
吉野と接触した虎杖は、映画の話で意気投合する。吉野の母とも会い、家に招かれるとさらに打ち解ける。その後、順平の母は宿儺の指に引き寄せられた呪霊によって殺され、順平は大きなショックを受ける。
真人に唆され真相を知らぬまま、順平は復讐心から再び学校へ向かう。
真人に唆され真相を知らぬまま、順平は復讐心から再び学校へ向かう。
虎杖、吉野と接触
吉野と接触した虎杖は、映画の話で意気投合する。吉野の母とも会い、家に招かれるとさらに打ち解ける。その後、順平の母は宿儺の指に引き寄せられた呪霊によって殺され、順平は大きなショックを受ける。
真人に唆され真相を知らぬまま、順平は復讐心から再び学校へ向かう。
真人に唆され真相を知らぬまま、順平は復讐心から再び学校へ向かう。
吉野の暴走
学校での事件をきっかけに、順平は真人に導かれる形で虎杖と対峙する。順平は毒を操る式神で虎杖と戦う。そこへ真人が介入。真人は吉野を改造人間にし、虎杖を精神的に追い詰める。そんな真人と力を貸さない宿儺に対し、明確に殺意を抱き戦う。
吉野の暴走
学校での事件をきっかけに、順平は真人に導かれる形で虎杖と対峙する。順平は毒を操る式神で虎杖と戦う。そこへ真人が介入。真人は吉野を改造人間にし、虎杖を精神的に追い詰める。そんな真人と力を貸さない宿儺に対し、明確に殺意を抱き戦う。
vs真人 領域展開の習得
虎杖は七海と合流し真人を追い詰めるも、真人は恐怖の中で覚醒し、領域展開「自閉円頓裹」を発動し七海を窮地に追い込む。虎杖は領域の外から侵入するが、その瞬間、真人が虎杖の魂に触れたことで宿儺に干渉。自身の魂に触れた真人を拒絶し、圧倒的な存在差で魂を傷つけ、領域を崩壊。その後、真人は再び追い込まれるも最終的に逃亡。
vs真人 領域展開の習得
虎杖は七海と合流し真人を追い詰めるも、真人は恐怖の中で覚醒し、領域展開「自閉円頓裹」を発動し七海を窮地に追い込む。虎杖は領域の外から侵入するが、その瞬間、真人が虎杖の魂に触れたことで宿儺に干渉。自身の魂に触れた真人を拒絶し、圧倒的な存在差で魂を傷つけ、領域を崩壊。その後、真人は再び追い込まれるも最終的に逃亡。
【宿儺受肉】 2018年6月
両面宿儺の受肉
杉沢第三高校で呪霊騒動が発生。虎杖が伏黒を救うため特級呪物「宿儺の指」を受肉。最強の呪術師・五条悟も初登場し、虎杖の秘匿死刑(執行猶予付)が決定する。
釘崎野薔薇の初登場
盛岡から上京した釘崎野薔薇が原宿で合流。六本木の廃ビルでの試験を通じ、1年生3人のチームが結成される。
【呪胎戴天】 2018年7月上旬
英集少年院の罠
偽夏油らの計画通り、特級仮想怨霊(呪胎)が発生した少年院へ1年生3人が派遣され、圧倒的な戦力差で窮地に陥る。
宿儺の顕現と死
虎杖が宿儺と交代し特級呪霊を撃破するが、体の主導権が戻らず、宿儺によって心臓を抜かれ虎杖が死亡する。
特級呪霊による画策
ファミレスにて偽夏油・漏瑚が会合。宿儺の強さと実在を確かめるため、少年院の特級呪霊に宿儺の指を取り込ませ、高専側をおびき寄せたのは彼らの策略だった。
2年生の初登場
虎杖の死に沈む伏黒と釘崎の前に、禪院真希・狗巻棘・パンダの2年生トリオが初登場。京都姉妹校交流会への参加を促し、特訓を開始する。
【虎杖特訓】 2018年7月
生得領域の契約と復活
虎杖が生得領域で宿儺と「契闊」の縛りを結び蘇生。五条と伊地知の協力により、書類上は死亡したまま地下室で呪力操作の特訓を行う。
京都校メンバー初登場
交流会に先駆け、東堂葵と禪院真依が東京校に来訪。伏黒・釘崎・真希らと小競り合いになり、因縁が生まれる。
vs漏瑚 特級呪霊・漏瑚の強襲
五条が移動中に漏瑚の襲撃を受ける。五条は修行中の虎杖を見学として連れ出し、領域展開「無量空処」で漏瑚を圧倒。首だけで逃走を許すが、敵のレベルの高さを認識する。
【幼魚と逆罰】 2018年9月
七海建人の初登場
脱サラ一級呪術師・七海と虎杖がコンビを組み、映画館変死事件を捜査。
vs真人 七海が真人と交戦
真人のアジトを突き止めた七海は地下水路で真人と相まみえ交戦。七海が勝つが真人に止めを刺すには至らなかった。
虎杖、吉野と接触
吉野と接触した虎杖は、映画の話で意気投合する。吉野の母とも会い、家に招かれるとさらに打ち解ける。その後、順平の母は宿儺の指に引き寄せられた呪霊によって殺され、順平は大きなショックを受ける。
真人に唆され真相を知らぬまま、順平は復讐心から再び学校へ向かう。
真人に唆され真相を知らぬまま、順平は復讐心から再び学校へ向かう。
吉野の暴走
学校での事件をきっかけに、順平は真人に導かれる形で虎杖と対峙する。順平は毒を操る式神で虎杖と戦う。そこへ真人が介入。真人は吉野を改造人間にし、虎杖を精神的に追い詰める。そんな真人と力を貸さない宿儺に対し、明確に殺意を抱き戦う。
vs真人 領域展開の習得
虎杖は七海と合流し真人を追い詰めるも、真人は恐怖の中で覚醒し、領域展開「自閉円頓裹」を発動し七海を窮地に追い込む。虎杖は領域の外から侵入するが、その瞬間、真人が虎杖の魂に触れたことで宿儺に干渉。自身の魂に触れた真人を拒絶し、圧倒的な存在差で魂を傷つけ、領域を崩壊。その後、真人は再び追い込まれるも最終的に逃亡。
【交流会 開幕前】 2018年10月
サプライズ復帰
死んだはずの虎杖が箱から飛び出し合流。東京校は混乱するが、直後に団体戦「チキチキ呪霊討伐猛レース」が開始される。
京都校への虎杖暗殺命令
交流会当日、京都校の全メンバーと学長・楽巌寺が登場。楽巌寺は「宿儺の器」である虎杖の暗殺を生徒たちに命じる。
【交流会 団体戦】 2018年10月
虎杖vs東堂 ブラザーの結成
虎杖暗殺のため先行した東堂だが、虎杖の女性の好みに感銘を受け「親友」認定。戦闘中に「黒閃」を指導し、虎杖を急成長させる。
パンダvsメカ丸
パンダとメカ丸が交戦。メカ丸が高火力の攻撃を繰り出すが、パンダが「ゴリラモード」を解放し、お互いの秘密(突然変異呪骸と天与呪縛)に触れつつパンダが勝利する。
真希vs三輪
呪具使い同士の対決。真希が圧倒的な身体能力と体術で三輪を翻弄し、「太刀取り」で武器を奪い無力化させる。
釘崎vs西宮
空を飛ぶ西宮に対し、釘崎が機転を利かせた藁人形攻撃で撃墜し追い詰めるが、横槍を入れた真依のゴム弾を受け釘崎がリタイアする。
真希vs真依
真希と真依が対峙。真依が隠していた術式「構築術式」で弾丸を生成し放つが、真希が素手でキャッチし勝利。姉妹の確執と絆が描かれる。
伏黒vs加茂
伏黒とが対戦。加茂の赤血操術[赤鱗躍動]のドーピングに苦戦するも、式神[満象]で虚をつき、屋外に弾き飛ばすも…
狗巻vs三輪
刀を奪われ放心中の三輪に、メカ丸から電話がかかるも、かけたのは狗巻であり、「眠れ」の呪言で三輪は爆睡。
【交流会 特級呪霊乱入】 2018年10月
五条対策の帳の展開
真人らが東京校の敷地に侵入。組屋鞣造が五条のみ侵入できない帳を設置。帳に気づいた五条、楽巌寺、歌姫が向かうも、五条は入れずしばらく足止めを食らう。
vs花御 特級乱入
狗巻が特級呪霊 花御 に遭遇。その後、伏黒と加茂の対戦中に帳が下ろされ、加茂・伏黒・狗巻で逃げつつ、帳の外に向かおうとす苦戦。その後に真希が共闘して立ち向かう。
vs花御 黒閃の連発
苦戦する真希たちのもとに、虎杖と東堂が到着。花御と交戦。東堂の術式「不義遊戯」と虎杖の黒閃5連発により、特級呪霊相手に互角以上の戦いを繰り広げる。
帳解除 五条参戦
楽巌寺と組屋が交戦中。帳が解除され五条が空中から参戦。組屋を一瞬で再起不能にする。
規格外の虚式
花御との距離がある五条は、遠距離から虚式「茈」を放ち、森ごと花御を吹き飛ばす。
呪物の強奪
注意を帳内に向けさせ、真人は呪術高専の忌庫宿儺の指と、呪胎九相図1~3番の強奪に成功。
【呪術甲子園】 2018年10月
交流会2日目・野球
殺し合いから一転、2日目は野球で対決。東堂が顔面デッドボールを受けるなどのハプニングを経て、東京校が勝利を収める。
【起首雷同】 2018年10月〜11月
vs壊相・血塗 起首雷同
八十八橋の調査にて呪胎九相図の兄弟(壊相・血塗)と交戦。釘崎の「共鳴り」と虎杖の黒閃により勝利。生徒たちの1級推薦が決まる。
CHECKLIST
-
✔年表をクリックすると全画面表示に切り替え可能
-
✔時系列モードと年表モードの切り替え可能
-
✔上部のキャラ名・グループ名をクリックするとその指定キャラの情報だけ表示
-
✔表示設定フィルタボタンを押すとフィルターチップの表示・折りたたみ可能
#
イベント発生件数ヒートマップ
イベント発生件数
少
多
重要イベント
Information
時間帯を選択するとイベント名が表示されます
管理人
「このイベントも入れてほしい」「ここが分かりづらい」などあれば、コメントで教えていただけると嬉しいです。より分かりやすく・詳細な完璧なストーリ年表を目指して随時、関係性の補足・キャラクターの追加などを行っていきます。
▶ 『呪術廻戦』をマンガで体験したい方へ
¥16,522 (2026/01/02 07:39時点 | Amazon調べ)
▶ 『呪術廻戦』をアニメで体験したい方へ
¥220 (2026/01/01 07:58時点 | Amazon調べ)
▶ アニメ環境を整えたい方へ
¥6,980 (2026/01/02 07:44時点 | Amazon調べ)
